
NYC Parking Violations
A dbt project that models NYC parking violations with a medallion architecture (bronze -> silver -> gold). The pipeline cleans raw data, enriches it with fee logic, and delivers analytics-ready tables for reporting.
Explore projects across data visualization and the web experiences that bring them to life. Filter to focus on the work that aligns with your goals.

A dbt project that models NYC parking violations with a medallion architecture (bronze -> silver -> gold). The pipeline cleans raw data, enriches it with fee logic, and delivers analytics-ready tables for reporting.

A fully containerized stack that ingests, transforms, enriches, and visualizes academic data to support data-driven monitoring of PhD student careers at Politecnico di Torino (DAUIN).

This project implements an ETL pipeline to process historical bike sharing data from Austin (2013–present). The goal is to enable stakeholders to make informed decisions on bike usage patterns, station performance, demand distribution, and vehicle/subscription trends. The pipeline extracts raw trip data, transforms it to calculate useful metrics (e.g., trips per kiosk, trips per hour, top stations, subscription and bike type analysis), and loads the results into a format suitable for visualization and analysis.

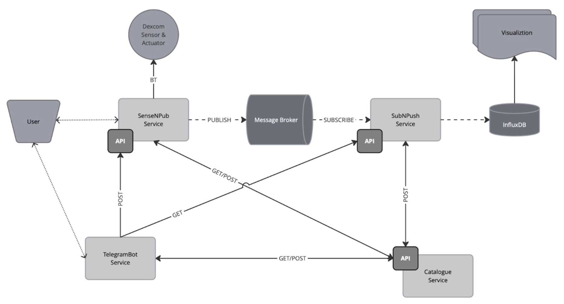
An IoT microservice stack that publishes near-real-time glucose readings via MQTT, persists them in InfluxDB, and lets users review stats and trigger insulin actions through a Telegram bot.